知名品牌ABC卫生巾致歉!店铺清空所有产品
近日
“卫生巾实际长度与标示长度不一”
“偷工减料”一事引起广泛关注
在争议爆发后,不少网友实测发现
部分卫生巾品牌
都存在“偷工减料”现象
众多知名卫生巾品牌陷入舆论风波
今天
话题“ABC卫生巾”冲上热搜

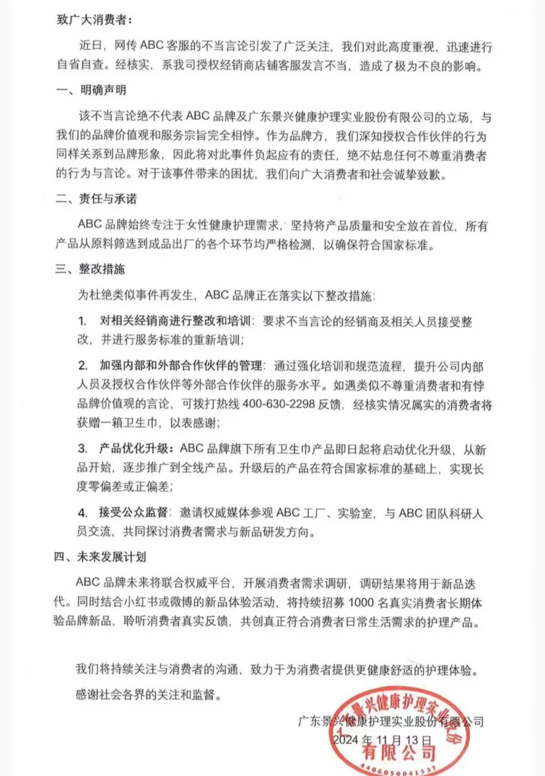
11月13日
@ABC官方微博就近日网传客服
不当回复造成的困扰道歉
说明核查结果并表示
将进行一系列整改措施

图源:@ABC官方微博
截至目前,经搜索发现
多家ABC卫生巾官方授权店铺
下架了相关产品
而且ABC旗舰店已没有产品在售

然而,有网友表示ABC并非诚恳道歉,并表示ABC的声明稿件出现序号错误。

图源:@ABC官方微博
14日,ABC再次在评论区致歉称,“之所以发得晚了,是因为内部和核对各项举措的可落地性需要一定时间,确定后我们想第一时间把公告发出和大家沟通,在序号排版上忙中出错,这的确是不应该犯的错误。”

图源:@ABC官方微博
公开资料显示,ABC是国内女性个人护理品牌,产品包括卫生巾、卫生湿巾、护理液等,创立于1998年。
此前,“多品牌紧急回应卫生巾被曝偷工减料”话题冲上热搜。有网友测量发现,多款卫生巾实际长度与标示长度不一,存在“偷工减料”的问题。其中,一款ABC卫生巾的棉长为250mm,而非280mm。
然而据媒体报道,“ABC洗护旗舰店客服表示,机器生产的卫生巾的确会存在偏差,稍微偏差一点属于正常情况,不属于偷工减料,1—2厘米属于正常误差。尺子的尺寸有时也可能存在误差的。如果觉得接受不了可以不买。”
这一言论在网络引起较大争议,不少网友纷纷指责其“推卸责任”。
随后,“ABC官方旗舰店”在其店铺主页发布《情况说明》,内容显示:“关于近日网上引用的‘ABC洗护旗舰店’的不当言论,并非出自ABC品牌及其所属景兴健护官方账号,也绝不代表ABC品牌和景兴健护的观点。我们将进一步核查该言论的来源,减少对消费者的困扰。感谢大家对ABC的关注,选购ABC产品时,请认准我司(广东景兴健康护理实业股份有限公司)官方授权店铺。”
目前,ABC官方旗舰店已下架全部产品,其首页也用最新发布的致歉说明替换了此前的情况说明。

ABC先后两次道歉 有网友表示有担当 希望别再出现类似情况


但也有网友对此并不买账



- 多地强调 防疫不能无差别无休止地管控和限制
- 下周起,徐州公交这些线路有变化!
- 徐州信息网恭祝全市人民中秋快乐!
- 徐州市住房和城乡建设局某原副局长被判刑!
- 徐州驾校8月份合格率排名出炉!
- 铜山这些校外培训机构被查!
- 不调休!中秋节放假安排来了
- 徐州市常态化开放核酸采样点明细来了!
- 徐州主城区16所公办热门小学启动电脑派位!
- 徐州九顶山野生动物园 9月28日正式开园迎客!
- 徐州第3轮地铁规划
- 徐州又出新政,公积金偿还商贷细则来了!
- 汽车客运南站、汽车客运西站即将终止站务经营
- 2022年徐州最新最全买房、贷款、落户政策
- 移步换景!一起来看看彭城广场新面貌
- 核酸采样小屋,亮相徐州!
- 徐州市居民小区,开始集中整治!
- 徐州市全员核酸检测预约登记系统正式启用
- 被通知集中隔离应该做什么?
- “抄小道”,逃避防疫检查!被处罚!!!



