涉及徐州多个片区!最新规划图来了
近日
徐州市自然资源和规划局
发布多条公告
涉及徐州多个片区规划



一起来看详细信息
↓↓↓
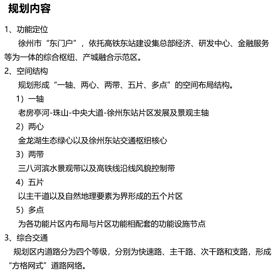
规划区位图
高铁客站南单元详细规划批后公告
规划范围:北至城东大道、东至淮徐高速、南至和平大道、西至汉源大道,规划总用地面积约871.23公顷。
规划范围图
规划区位图
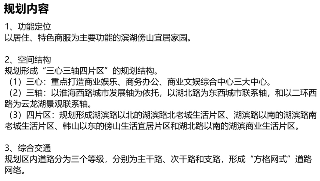
湖滨单元详细规划批后公告
规划范围:东至二环西路、西至韩山、南至八一大堤、北至老淮海西路。规划总用地面积约190.38公顷。
规划范围图
规划区位图
火花北单元详细规划批后公告
规划范围:北至陇海铁路、西至泉山区行政管理边界、南至徐商公路、东至西三环路。规划总用地面积约690.83公顷。
规划范围图
规划区位图
火花南单元详细规划批后公告
规划范围:东至三环西路,南至泉润大道,西至徐州市中心城区规划范围线,北至徐商公路,规划总用地面积约933.30公顷。
规划范围图
规划区位图
庞庄单元详细规划批后公告
规划范围:东至徐沛快速路、南至郑徐高铁、西临泉山区界、北接城镇开发边界北边界,规划总用地面积约3200.55公顷。
规划范围图
规划区位图
西苑单元详细规划批后公告
规划范围:东至二环西路,南至淮海西路,西至西三环路,北至铜沛路。规划用地面积约为444.85公顷。
规划范围图
规划区位图
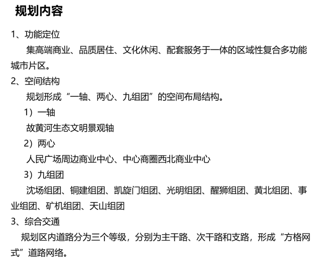
中心区东北单元详细规划批后公告
规划范围:北至陇海铁路、南至淮海东路和铜山路、西至中山北路、东至京沪铁路,总用地面积约284.98公顷。
规划范围图
规划区位图
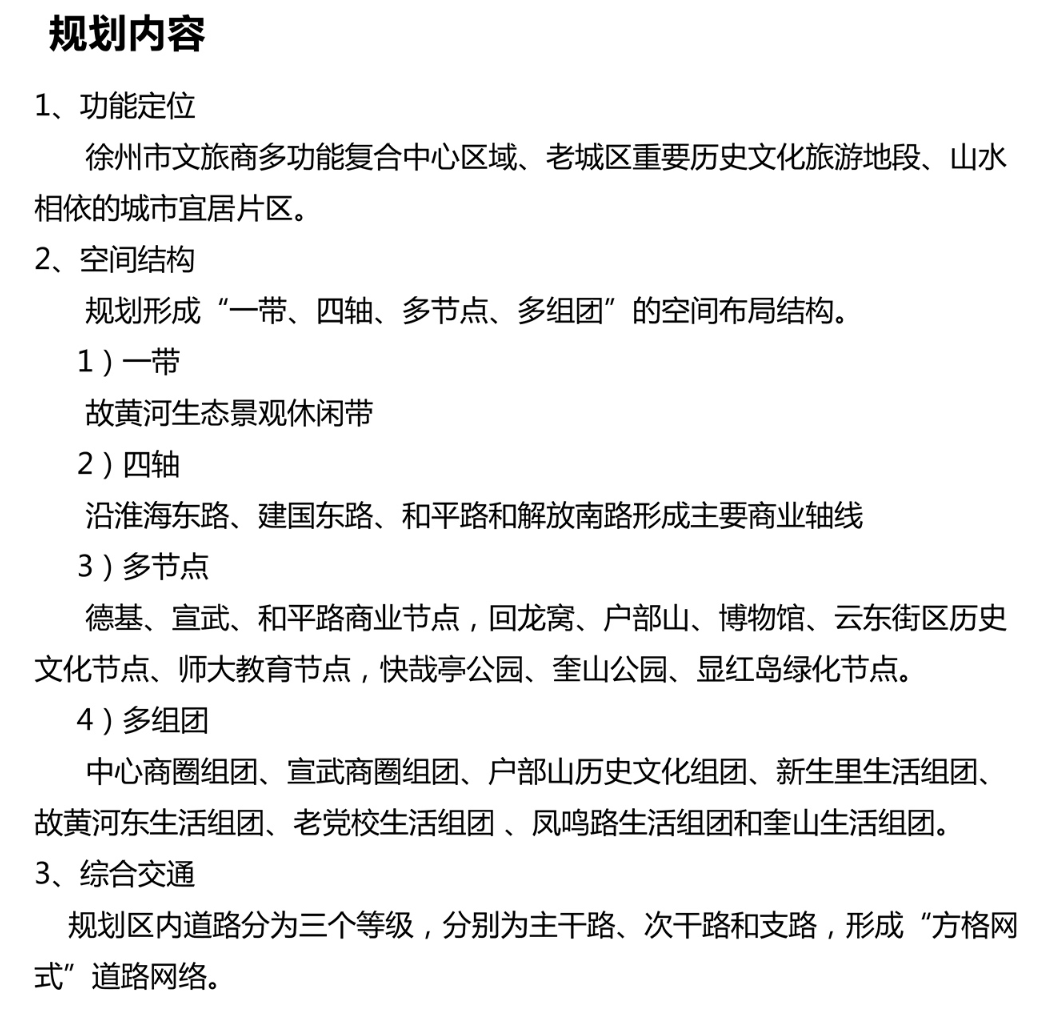
中心区东南单元详细规划批后公告
规划范围:南起凤凰山-淮塔东路、北至淮海东路、西至中山南路-泰山路、东至京沪铁路,总用地面积约672.9公顷。
规划范围图
规划区位图
中心区西北单元详细规划批后公告
规划范围:北至陇海铁路、东至中山北路、南至淮海西路、西至二环西路,规划总用地面积约448.75公顷。
规划范围图
规划区位图
中心区西南单元详细规划批后公告
规划范围:北至淮海西路,西至二环西路,南至湖北路,东至中山南路,规划总用地面积约422.88公顷。
规划范围图
规划区位图
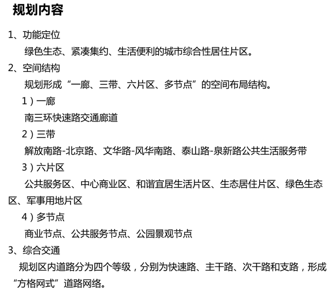
孟庄单元详细规划批后公告
规划范围:北至金山东路、东至解放南路-北京路、南至学苑路、西至泰山路-泉新路,规划总用地面积约467.14公顷。
规划范围图
规划区位图



- 多地强调 防疫不能无差别无休止地管控和限制
- 下周起,徐州公交这些线路有变化!
- 徐州信息网恭祝全市人民中秋快乐!
- 徐州市住房和城乡建设局某原副局长被判刑!
- 徐州驾校8月份合格率排名出炉!
- 铜山这些校外培训机构被查!
- 不调休!中秋节放假安排来了
- 徐州市常态化开放核酸采样点明细来了!
- 徐州主城区16所公办热门小学启动电脑派位!
- 徐州九顶山野生动物园 9月28日正式开园迎客!
- 徐州第3轮地铁规划
- 徐州又出新政,公积金偿还商贷细则来了!
- 汽车客运南站、汽车客运西站即将终止站务经营
- 2022年徐州最新最全买房、贷款、落户政策
- 移步换景!一起来看看彭城广场新面貌
- 核酸采样小屋,亮相徐州!
- 徐州市居民小区,开始集中整治!
- 徐州市全员核酸检测预约登记系统正式启用
- 被通知集中隔离应该做什么?
- “抄小道”,逃避防疫检查!被处罚!!!



