晴天霹雳!徐州市中心2大商业,正在被拍卖!
徐州商业更迭,正在加速。
刚刚我在阿里法拍网上看到,市中心两大地标站上了法拍台,大批商铺商办被拍卖:
虽然一些老牌商场逐渐退出市场,但是今年徐州也迎来了一波新商场,德基广场开业在即、大龙湖金鹰世界开工有望。

徐州华联大厦
被拍卖了
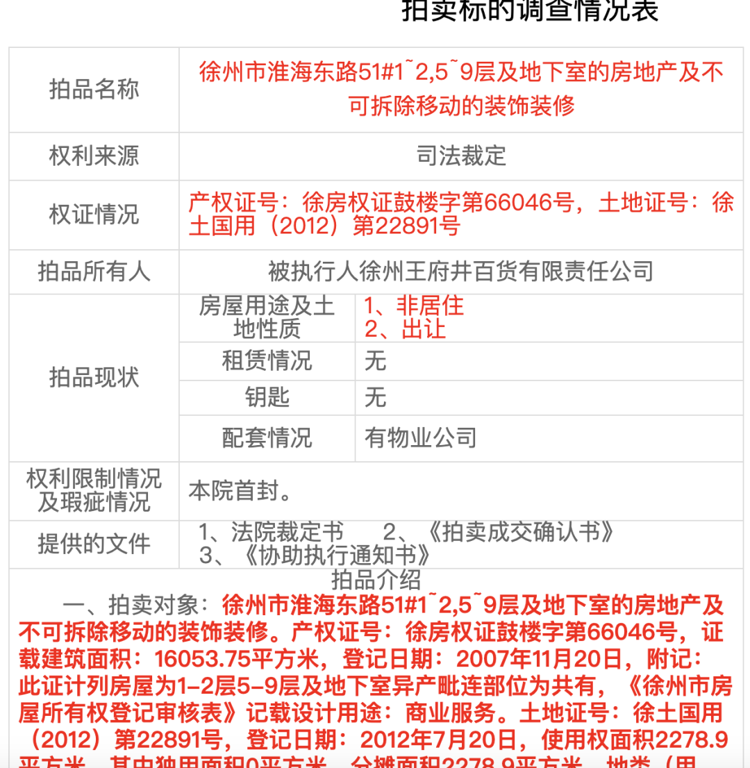
说到华联大厦,相信很多徐州人都不陌生。 华联大厦位于市中心淮海路上,地理位置非常好,旁边就是富景广场和苏宁广场,平常人流量也非常多。 曾经这里面入驻了大批辅导机构、兴趣班,不少朋友学生时代都曾在这里学习过。 这次拍卖的是华联大厦1-2层、5-9层以及地下室的房地产,总建面约16053.75㎡,评估总价1.06亿元,起拍总价7434万元,便宜了3166万元。 据相关资料显示,华联大厦隶属于徐州王府井百货有限责任公司,属于商办用地。 据了解,国内百货零售业巨头、北京王府井百货把进军江苏的第一站选在了徐州,当时北京王府井东安集团在徐州的总投资达到2.7亿元。 2005年4月,北京王府井东安集团与徐州华联商厦在徐州正式签订协议,双方将在徐州合作开出“王府井百货”,不过王府井百货在徐州最终还是以失败告终。





朝阳市场
又有商铺被拍卖了
朝阳市场位于云龙区复兴路14号,乘坐地铁1号线到火车站,下车步行一会儿就能到,附近有复兴北路、和信宝龙广场,距离彭城广场商圈约1.4km,周边商业竞争激烈。

作为小商品代表,朝阳市场是当年徐州最大的小商品商贸市场之一,曾统治徐州小商品市场近20年。
据悉,朝阳市场1992年开业,物美价廉成为这里的代名词,不少徐州人都去这里买过东西,热闹、繁华是徐州人记忆中朝阳市场的模样。

不过,后来在电商冲击下,老朝阳市场陷入了尴尬的境地,商铺也开始出现了被拍卖的情况。
2019年,朝阳市场综合楼拍卖,最终以5829万元卖出,几乎打了5折
2021年,朝阳市场2楼房产被拍卖,起拍总价8638万元,-2层商铺4837万元拍卖
2023年,1楼的房产商铺也被变卖
……
现在,时隔2年,负一层的商铺也出现在了阿里法拍网上,总建筑面积4514.46㎡,评估总价约7484万元,起拍总价4191万元,比评估总价低了3293万元。

从实拍照片来看,负一层依旧以服装店为主。


部分店铺已经闭店了。


徐州新商业,正在崛起
商业更迭,是城市进化中不可避免的。过去几年我们可以看到,徐州商业起起伏伏。
而一些核心区的商业依旧抗打。比如云龙万达商圈,随着盒马鲜生的入驻,红到发紫。

2025年,徐州还将有新的商业开业或推进,讲几个比较有看点的:

2、大龙湖金鹰世界设计招标启动
项目占地面积36481㎡,容积率3.0~3.5,总建筑面积近19.17万㎡,其中商业面积10.8万㎡、酒店1.2万㎡。
大龙湖金鹰世界项目位于大龙湖北侧,是新城区地理位置最优、项目体量最大的商业地块,该项目围绕城市客厅新型业态、文旅融合创新场景、健康科技前沿领域等,突出艺术性与城市文化相融合,整合优质资源引进演艺剧场、文化潮流首店、高端餐饮等消费新场景,打造集生活、社交、娱乐、服务于一体的综合性高端商业新地标。

此外,按照政府工作报告,今年南区的泽健广场即将竣工,南区的永康广场将启动建设,城北搁置了十几年的商业徐矿城A地块综合体即将启动基础施工。
- 多地强调 防疫不能无差别无休止地管控和限制
- 下周起,徐州公交这些线路有变化!
- 徐州信息网恭祝全市人民中秋快乐!
- 徐州市住房和城乡建设局某原副局长被判刑!
- 徐州驾校8月份合格率排名出炉!
- 铜山这些校外培训机构被查!
- 不调休!中秋节放假安排来了
- 徐州市常态化开放核酸采样点明细来了!
- 徐州主城区16所公办热门小学启动电脑派位!
- 徐州九顶山野生动物园 9月28日正式开园迎客!
- 徐州第3轮地铁规划
- 徐州又出新政,公积金偿还商贷细则来了!
- 汽车客运南站、汽车客运西站即将终止站务经营
- 2022年徐州最新最全买房、贷款、落户政策
- 移步换景!一起来看看彭城广场新面貌
- 核酸采样小屋,亮相徐州!
- 徐州市居民小区,开始集中整治!
- 徐州市全员核酸检测预约登记系统正式启用
- 被通知集中隔离应该做什么?
- “抄小道”,逃避防疫检查!被处罚!!!



