女子半年只吃水煮菜减肥导致胰腺坏死
你在控制饮食时
会一餐只吃
水煮鸡胸肉和西蓝花吗?
如果是的话
那真的要注意了!

一位25岁减肥博主
因每天坚持这样的饮食方式
在社交平台收获无数点赞
被称为“自律楷模”
然而近日却因“胰腺坏死”
相关话题冲上了热搜


这位年轻的减肥博主为了快速瘦身,坚持半年每天只吃水煮鸡胸肉、西蓝花和土豆,极低摄入油脂和碳水化合物。
尽管体重显著下降,她却因剧烈腹痛送医,结果让所有人大吃一惊——检查显示她的胰腺已大面积坏死。

医生解释:胰腺分泌胰液需脂肪刺激,长期极低脂饮食会导致胰液淤积,一旦胰蛋白酶原在胰腺内被异常激活,就会“自己消化自己”,引发急性胰腺炎,严重可致命。
像这位女子这样极端节食,表面清淡,实则打乱了胰腺、胆囊的分泌节律。
健康减肥核心是热量缺口+代谢稳定,不是“吃的越少越好”,每餐吃到“不饿但还能再吃几口”就停。

医生强调:在临床中
导致胰腺炎更常见的原因
还有以下几个
① 胆结石:这是最常见的病因。胆囊里的结石,尤其是细小结石,可能掉入并堵塞胆总管和胰管的“共同通道”,导致胆汁反流入胰管,触发胰腺炎。
② 高甘油三酯血症:当血液中的甘油三酯指标严重超标时,大量的脂肪颗粒会堵塞胰腺的微血管,并分解产生有毒的游离脂肪酸,直接损伤胰腺细胞。
③ 酗酒:酒精会直接刺激胰液分泌,同时引起胰腺出口的括约肌痉挛,导致胰液排出受阻。

如何守护胰腺健康?
医生给出4点建议
① 饮食务必均衡:脂肪和碳水化合物都是人体必需的能量和营养素,不能完全杜绝。任何极端的饮食模式都存在健康风险。
② 避免暴饮暴食:规律三餐,避免从长期节食突然转向高油高脂的大餐,给消化系统一个缓冲和适应的过程。
③ 管理胆道疾病与高血脂:定期体检,处理胆结石等问题。关注血脂水平,如果甘油三酯超标,需在医生指导下干预。
④ 限制饮酒,最好戒酒。
医生强调
一旦出现持续性的
剧烈上腹部疼痛
并向后背放射
伴有恶心、呕吐症状
必须立即就医
急性胰腺炎可能会发展成急重症
不容拖延

这份国家版减肥指南快收好!
权威干货,让你少走弯路
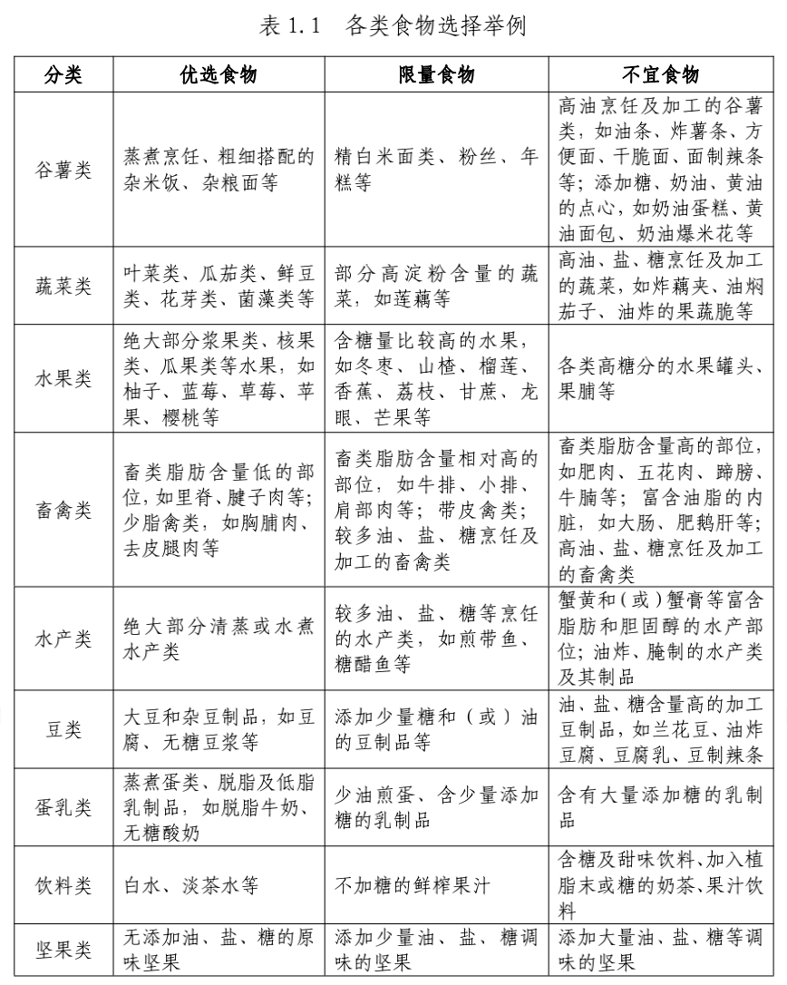
📢这些食物优先选 鼓励主食以全谷物为主,适当增加粗粮并减少精白米面摄入; 保障足量的新鲜蔬果摄入,但要减少高糖水果及高淀粉含量蔬菜的摄入; 优先选择脂肪含量低的食材,如瘦肉、去皮鸡胸肉、鱼虾等; 优先选择低脂或脱脂奶类。 📢这些食物要少吃 减重期间应少吃油炸食品、含糖烘焙糕点、糖果、肥肉等高能量食物(高能量食物通常是指提供400kcal/100g以上能量的食物)。 减重期间饮食要清淡,每天食盐摄入量不超过5g,烹调油不超过25g,添加糖的摄入量最好控制在25g以下。 减重期间应严格限制饮酒。每克酒精可产生约7kcal能量,远高于同质量的碳水化合物和蛋白质产生的能量值。 📢每天具体吃多少? 控制总能量摄入和保持合理膳食是体重管理的关键。控制总能量摄入,可基于不同人群每天的能量需要量,推荐每日能量摄入平均降低30%—50%或降低500—1000kcal,或推荐每日能量摄入男性1200—1500kcal、女性1000—1200kcal的限能量平衡膳食。 可根据不同个体基础代谢率和身体活动相应的实际能量需要量,分别给予超重和肥胖个体85%和80%的摄入标准,以达到能量负平衡,同时能满足能量摄入高于人体基础代谢率的基本需求,帮助减重、减少体脂。 可根据身高(cm)减去105计算出理想体重(kg),再乘以能量系数15—35kcal/kg(一般卧床者15kcal/kg、轻身体活动者20—25kcal/kg、中身体活动者30kcal/kg、重身体活动者35kcal/kg),计算成人个体化的一日能量。 科学减肥 这4件事要记牢 📢定时定量规律进餐 📢少吃零食,少喝饮料 📢进餐宜细嚼慢咽 📢适当改变进餐顺序




《成人肥胖食养指南(2024年版)》建议,三大宏量营养素的供能比分别为:脂肪20%—30%、蛋白质15%—20%、碳水化合物50%—60%,推荐早中晚三餐供能比为3:4:3。
要做到重视早餐,不漏餐,晚餐勿过晚进食,建议在17:00—19:00进食晚餐,晚餐后不宜再进食任何食物,但可以饮水。
不论在家还是在外就餐,都应力求做到饮食有节制、科学搭配,不暴饮暴食,控制随意进食零食、喝饮料,避免夜宵。
摄入同样的食物,细嚼慢咽有利于减少总食量,减缓进餐速度,可以增加饱腹感,降低饥饿感。
按照“蔬菜一肉类一主食”的顺序进餐,有助于减少高能量食物的进食量。
- 多地强调 防疫不能无差别无休止地管控和限制
- 下周起,徐州公交这些线路有变化!
- 徐州信息网恭祝全市人民中秋快乐!
- 徐州市住房和城乡建设局某原副局长被判刑!
- 徐州驾校8月份合格率排名出炉!
- 铜山这些校外培训机构被查!
- 不调休!中秋节放假安排来了
- 徐州市常态化开放核酸采样点明细来了!
- 徐州主城区16所公办热门小学启动电脑派位!
- 徐州九顶山野生动物园 9月28日正式开园迎客!
- 徐州第3轮地铁规划
- 徐州又出新政,公积金偿还商贷细则来了!
- 汽车客运南站、汽车客运西站即将终止站务经营
- 2022年徐州最新最全买房、贷款、落户政策
- 移步换景!一起来看看彭城广场新面貌
- 核酸采样小屋,亮相徐州!
- 徐州市居民小区,开始集中整治!
- 徐州市全员核酸检测预约登记系统正式启用
- 被通知集中隔离应该做什么?
- “抄小道”,逃避防疫检查!被处罚!!!



